Споры о величайшем футболисте — это интересно, но куда увлеканее собрать из них целую команду. Задача неблагодарная, но прекрасная. Мы поставили перед собой цель: создать не просто список гениев, а сбалансированную команду, способную выиграть любую игру в любой эпохе, и подобрать к ним достойнейших замен.
Тактическая схема: Классическая 4-3-3, обеспечивающая прочность, контроль и мощь в атаке. Главный тренер: Алекс Фергюсон. Только его "менеджмент талантов" и "харизма" могли бы усмирить и направить такую сборную звезд.

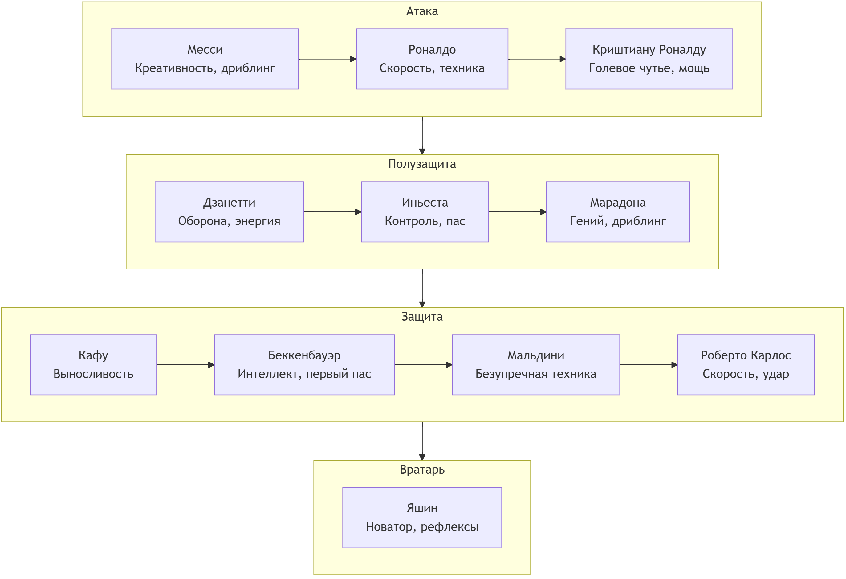
Основной состав: Непробиваемые
Вратарь: Лев Яшин (СССР)
- Почему он? "Черный паук" не просто лучший вратарь — он новатор, изменивший представление о роли голкипера. Его игра на выходах и феноменальные рефлексы делают его фундаментом команды.
Защита:
- Правый защитник: Кафу (Бразилия)
- Почему он? Символ неутомимости и победного духа (2 Кубка мира). Он обеспечит всю правую бровку, поддерживая атаки и возвращаясь в оборону.
- Центральный защитник: Франц Беккенбауэр (ФРГ)
- Почему он? "Кайзер". Интеллект, элегантность, первый пас. Он — мозг обороны, начинающий любую атаку.
- Центральный защитник: Паоло Мальдини (Италия)
- Почему он? Идеал защитника. Безупречная техника, скорость и тактический ум. Идеально дополняет Беккенбауэра.
- Левый защитник: Роберто Карлос (Бразилия)
- Почему он? Гроза левого фланга. Его снайперские удары и скорость делают его главным орудием в атаке по левому краю.
Полузащита:
- Опорный полузащитник: Хавьер Дзанетти (Аргентина)
- Почему он? Символ надежности и трудолюбия. Он — "мотор" и "чистильщик", который позволит креативным партнерам творить.
- Центральный полузащитник: Андрес Иньеста (Испания)
- Почему он? "Ильюзионист". Его видение поля, контроль мяча и голевые пасы — ключ к разрушению самой организованной обороны.
- Атакующий полузащитник: Диего Марадона (Аргентина)
- Почему он? Футбольный гений. Его дриблинг, пас и лидерство будут направлять команду в атаке. Играет под нападающими.
Атака:
- Правый вингер: Лионель Месси (Аргентина)
- Почему он? Обладатель феноменального дриблинга, видения поля и голевого чутья. Свободная роль на фланге позволит ему решать исход матчей.
- Центральный нападающий: Роналдо (Бразилия)
- Почему он? "Феномен". Идеальный нападающий. Сочетание скорости, техники и холодной реализации. Кошмар для любой защиты.
- Левый вингер: Криштиану Роналду (Португалия)
- Почему он? Голевая машина. Его атлетизм, мощь и умение забивать с любой позиции довершат трио величайших атакующих.

Запасные:
Эти игроки не уступают основному составу и готовы в любой момент выйти на поле, не снижая общий уровень.
Вратарь:
- Джанлуиджи Буффон (Италия)
Защита:
- Правый защитник: Филипп Лам (Германия)
- Центральный защитник: Франко Барези (Италия)
- Центральный защитник: Серхио Рамос (Испания)
- Левый защитник: Паоло Мальдини (Италия)
Полузащита:
- Опорный полузащитник: Лотар Маттеус (Германия)
- Центральный полузащитник: Кевин Де Брёйне (Бельгия)
- Атакующий полузащитник: Зинедин Зидан (Франция
Атака:
- Правый вингер: Гаринча (Бразилия)
- Центральный нападающий: Йохан Кройф (Нидерланды)
- Левый вингер: Роналдиньо (Бразилия)
Почему эта команда непобедима?
- Идеальный баланс. В основе нет перекоса в атаку или оборону. Есть и разрушители (Дзанетти), и созидатели (Иньеста, Марадона), и безжалостные финишеры (Роналдо, Криштиану).
- Совместимость. Стили игроков дополняют друг друга. Например, работоспособность Кафу и Дзанетти справа уравновешивает "свободу" Месси, а мощь Карлоса слева — креативность Марадоны.
- Глубина. "Золотой запас" — это не просто замены, а вторая команда того же уровня, способная предложить альтернативные тактические схемы и качества.
Эта сборная — памятник футбольной истории, где каждая эпоха представлена своим лучшим героем. С ней могла бы спорить разве что команда, составленная из игроков параллельной вселенной. А какую команду собрали бы вы?






